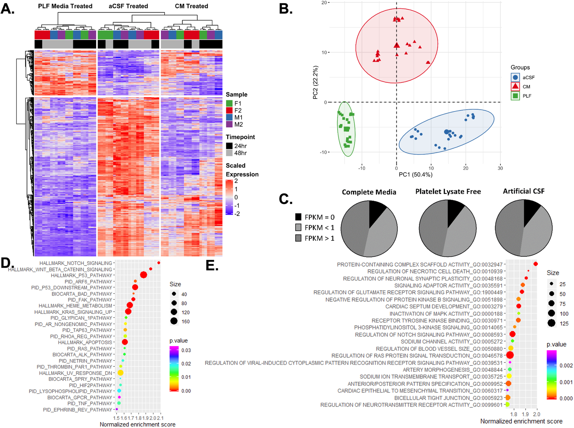
Fig. 2

Unbiased transcriptomic analysis reveals homogeneity of biological and technical replicates of MSCs treated with CM, PLF media, or aCSF for 24–48 h. a Heatmap of results from samples submitted to RNA sequencing with well-defined clusters of replicates, with the first and second order of separation being dictated by the treatment group and time in the condition. b Principal component analysis demonstrates that culture condition and time account for over 50% of the variability in MSC transcriptomes. c Breakdown of expression levels of annotated genes for each culture condition. d Significantly enriched canonical pathways based on upregulated genes in aCSF-treated MSCs compared to CM-treated MSCs (FDR < 0.25). e Topmost enriched GO gene sets based on upregulated genes in aCSF-treated MSCs compared to CM-treated MSCs (FDR < 0.1)