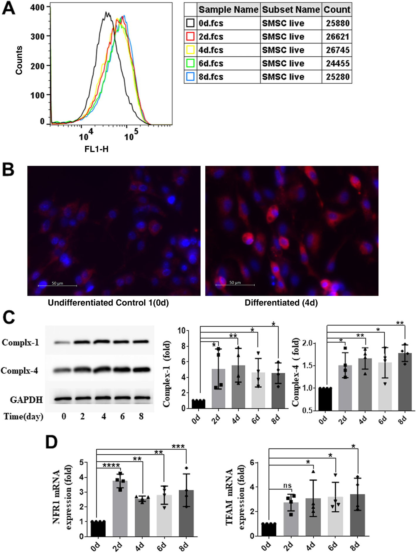
Fig. 3

Enhanced mitochondrial biogenesis during differentiation of S-MSCs into brown adipocytes. S-MSCs were induced to differentiate for the indicated period of time. a The cells were stained with MitoTracker Green FM (MTGFM) and analyzed by flow cytometry to measure the mitochondrial mass on the basis of the mean fluorescence intensity (MFI). b Undifferentiated (0 days) and differentiated (4 days) S-MSCs were stained with MitoTracker red and DAPI and visualized by fluorescence microscopy. Original magnification: × 400. c Mitochondrial complex-1 and complex-4 protein expression in cells was tested by WB analysis under differentiation induction for the indicated time. Densitometric scans of three WBs are quantified in the bar graphs. The results shown are representative of three independent experiments. d The mRNA levels of mitochondrial transcription factor A (TFAM) and nuclear respiratory factor 1 (NRF1) in cells were measured by RT-PCR under differentiation induction for the indicated time. The data are shown as the mean ± SEM of at least three independent experiments. One-way ANOVA. *P < 0.05, **P < 0.01, ***P < 0.001 versus the corresponding control; ns indicates not significant