Fig. 1

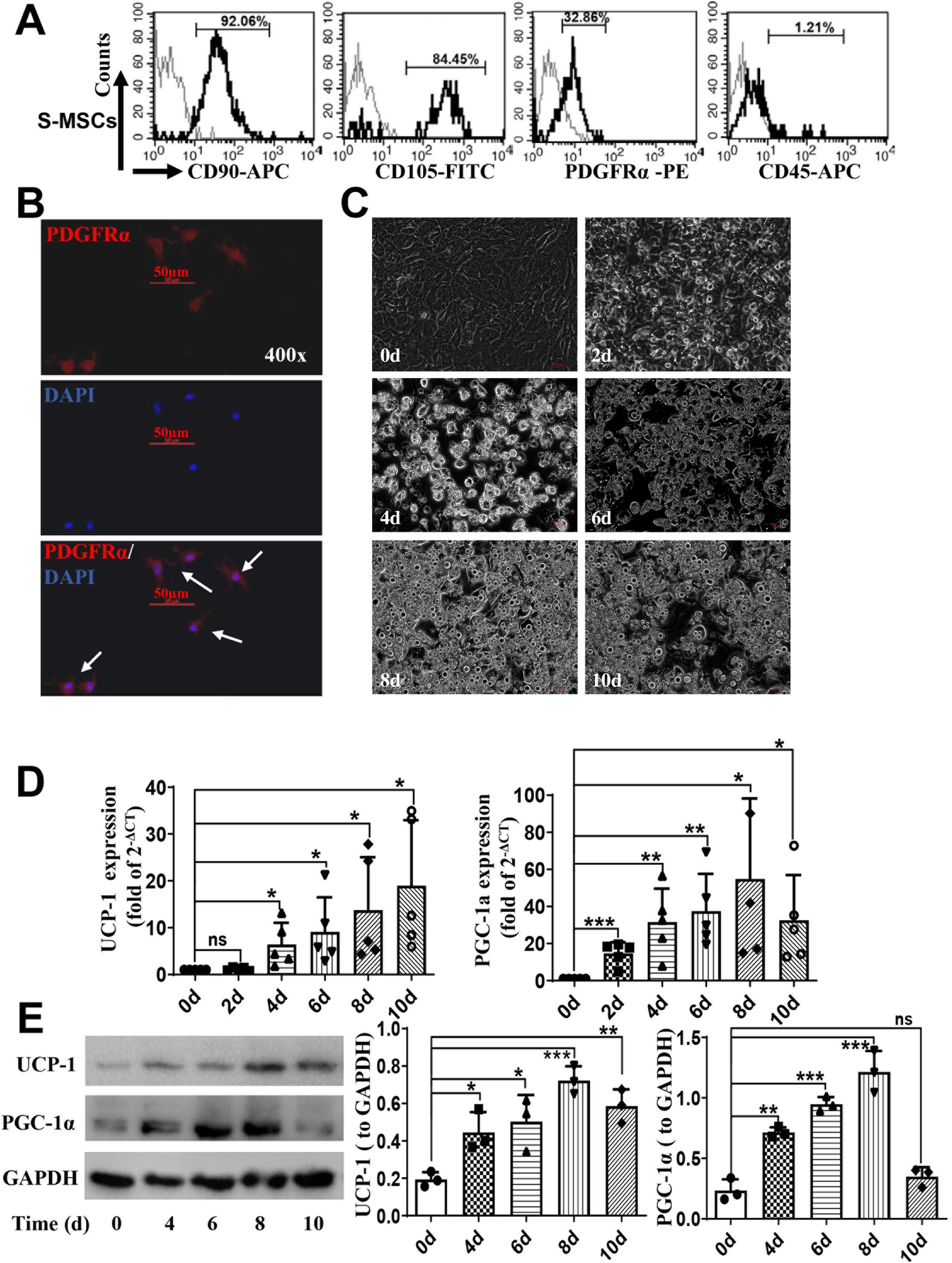
Differentiation of PDGFRα+ S-MSCs into brown adipocytes (BAs) in vitro. S-MSCs were isolated from the dermis of neonatal mice. a The phenotypic characteristics of S-MSCs were assessed by flow cytometry with antibodies against CD90-PE, CD105-PE, PDGFRα-PE, and CD45-PE and corresponding negative IgG control antibodies, which are indicated by gray curves. The X-axis indicates the fluorescence intensity (antibody staining). b PDGFRα expression was measured by immunofluorescence staining. S-MSCs were stained with PDGFRα and DAPI and visualized by fluorescence microscopy. The bottom row shows merged images of PDGFRα (red) and DAPI (blue, nuclei); the arrows indicate PDGFRα+ S-MSCs. Original magnification = × 400; bars = 50 μm. S-MSCs were induced to differentiate for 2, 4, 6, 8, or 10 days with an adipogenic cocktail comprising insulin, IBMX, dexamethasone, triiodothyronine (T3), and rosiglitazone. c Images of cells were obtained 0, 2, 4, 6, 8, and 10 days after stimulation by light microscopy. Original magnification = × 100 or × 400. The mRNA levels (d) and protein expression (e) of PGC-1α and UCP-1 after stimulation of S-MSCs with the adipogenic cocktail were measured by real-time polymerase chain reaction (RT-PCR) and Western blot (WB) analysis, respectively. Densitometric scans of three WBs are quantified in the bar graphs. The results shown are representative of at least three independent experiments. Data that passed the normality test were analyzed by one-way ANOVA (d, e). *P < 0.05, **P < 0.01, ***P < 0.001; ns indicates not significant